中国证券投资基金业协会公示信息显示,公司全名为“深圳市前海中精国投股权基金管理有限公司”,注册地为广东省深圳市,注册资本为5000万元,管理基金类别为“其他私募投资基金管理人”。协会登记的公司法定代表人为校华,担任公司总经理。

不过,天眼查资料显示,中精国投在去年6月27日进行过一次变更,法定代表人变更为董杰,股东也由校华变更为徐云(20%)和董杰(80%)。

此外,协会私募基金备案信息显示,中精国投旗下共备案了10只产品,除“中精壹号基金1期私募基金”提前清算外,其余产品均显示为正在运作,从产品名称看,均为票据私募基金。运作产品中,有8只托管人为恒丰银行。

“在出事之前都是按照合同每月付息,续投客户很多。利息6个月是8.3%,12个月是9.3%,合同都是按12个月来签。5月份就有了苗头,原定5月底的付息延迟到到6月初才完成。”徐先生向记者表示。
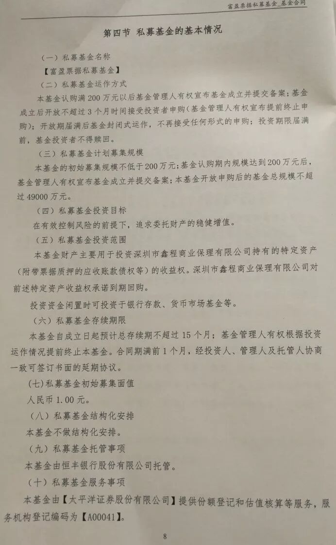
记者获得的一份“富盈票据私募基金”基金合同内容显示,该私募基金主要用于投资深圳市鑫程商业保理有限公司持有的特定资产(附带票据质押的应收账款债券等)的收益权,深圳市鑫程商业保理有限公司对该特定资产收益权曾诺到期回购,外滩控股集团对保理公司回购义务提供担保。除托管方为恒丰银行外,基金由太平洋证券提供份额登记和估值核算等服务。 合同约定基金比较基准为9.3%。



记者欲就此事向恒丰银行了解,但截止发稿时未收到对方回复。法律界人士表示,对票据类私募产品来说,托管银行只对资金投向进行监管,托管账户资金划款必须投向合同约定的投资范围,“从中精国投的情况看,托管行只能确保中精国投的资金确实投向约定保理公司。不可能再向下穿透,而保理公司才是问题关键。”
另据一位了解内情的人士透露,目前经侦初步调查后判断中精国投并无责任,资金确实划给了保理公司。
