头条

喝酒行情继续,光伏产业大火,隆基股份再现“高瓴效应”

2020-12-21 13:36 中国财富网   梁艳红   原创

12月21日,沪深两市股指早盘强势震荡上扬,沪指再度收复3400点,创业板指涨逾2%,个股普涨,市场情绪回暖明显。

板块上,农业股开盘大涨,资金继续抱团主线板块,新能源产业链的汽车整车、锂电、光伏等板块继续拉升,白酒股分化后再度走强,半导体、军工、医美等主流题材轮番拉升。光伏产业持续大热,光伏指数涨幅达3.74%,报3077.22点。

数据来源:Wind

数据来源:Wind

个股方面,隆基股份、五粮液、宁德时代、恒瑞医药等多只白马股盘中股价创新高。 

截至午盘,沪指涨0.58%,报收3414.72点;深成指涨1.34%,报收14039.93点;创业板指涨2.23%,报收2842.71点。两市半日成交额超5200亿元,北向资金净流入超50亿元。

数据来源:同花顺

重金入股光伏巨头 “高瓴效应”再现

21日,隆基股份早盘高开8%,盘中一度涨停,股价再创历史新高,市值逾3220亿元。截至午盘,隆基股份再次逼近涨停,收涨9.99%,报85.41元/股。消息面上,高瓴资本拟158亿元入股隆基股份,跻身第二大股东。

数据来源:Wind

值得注意的是,今年以来,高瓴资本频繁布局新能源,先后投资了宁德时代、蔚来汽车、小鹏汽车、理想汽车等新能源龙头企业。12月份,高瓴资本刚刚参与了另一光伏龙头通威股份的定增,出资金额近5亿元。

目前,A股有一种被称为“高瓴效应”的现象,就是指市场上一旦出现高瓴买入某上市公司的消息,投资者便开始追捧,消息出现的次日,该上市公司的股价便会应声大涨。今日,“高瓴效应”再现,隆基股份盘中一度触及涨停,股价再创历史新高,成交金额超65亿元。

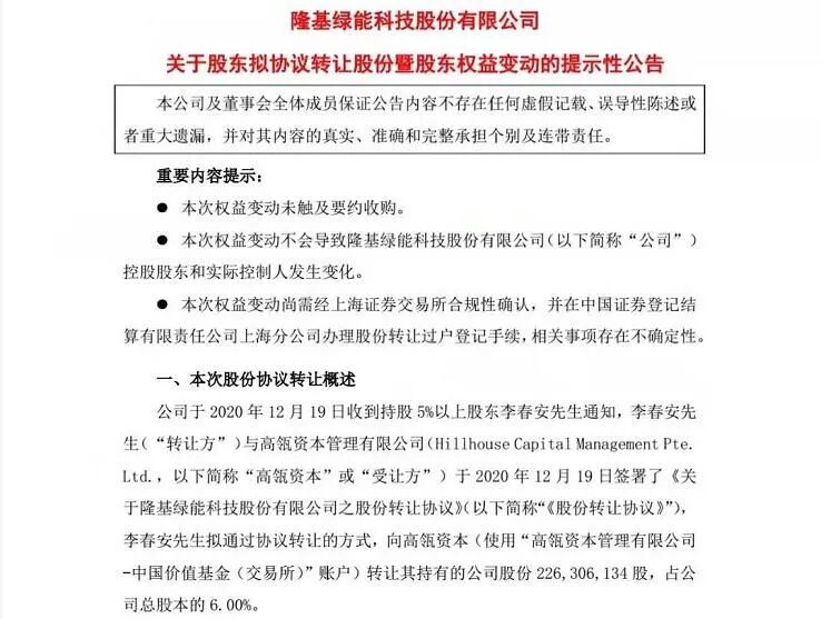
图片来源:公司公告

隆基股份12月20日晚间公告称,股东李春安拟通过协议转让的方式,向高瓴资本(使用“高瓴资本管理有限公司-中国价值基金”账户)转让其持有的公司6%股权。

从转让协议的细节条款来看,本次交易的每股转让价格为70元,而隆基股份12月18日的收盘价为77.65元/每股,折价9.85%,本次交易的对价总额为158.41亿元。本次交易完成后,高瓴资本将持有隆基股份6%的股权,成为第二大股东。

关于入股隆基股份的原因,高瓴资本称,是基于对公司未来持续稳定发展的信心及对公司价值的认可,拟通过本次权益变动获得公司的股份,以获得股份增值收益。

隆基股份三季报显示,今年前三季度,隆基股份实现营业收入338.32亿元,同比增长49.08%;实现归母净利润63.57亿元,同比增长82.44%。

巨丰投资首席投资顾问张翠霞对中国财富表示,重磅政策利好,加快推动了光伏产业的发展。该板块涨停数超10家,且具有代表性的行业龙头公司隆基股份在高瓴资本158亿元入股利好刺激下,大幅跳空,以涨停板手法放量突破前高点技术阻力,具有以点带面的示范效应,对同行业概念股有积极正向做多影响。

张翠霞认为,从整体光伏产业链、供应链的推动情况看,目前的营收、净利润增长符合预期,部分上市公司甚至超出预期不少,凸显当前节点逢低布局是机会大于风险。

如何布局春季行情?

博星证券研究所所长、首席投顾邢星对中国财富表示,上午大盘平开后一度下探,向下回踩确认支撑有效后快速收回,创业板涨超2%,创出阶段性新高。两市个股也呈现出回暖态势,涨多跌少,活跃性开始增强。盘面上,军工、电气设备、半导体走强,板块效应明显,预示着市场多方情绪有所回暖。另外,证券、农林牧渔等表现相对可观,对市场的反弹起到了极大的推动作用。尤其是农林牧渔板块,在高层会议的政策驱动下,资金风险偏好有所提升,接下来如若能够得以持续,则有望成为阶段性热点。

巨丰投顾高级投资顾问赵玲认为,伏产业链中组件价值占比约60%,隆基股份硅片业务全球龙头,组件业务全球第四,在产业链占有绝对优势,拥有话语权。长期来看,光伏行业确定性高,成长空间大;中短期来看,板块估值逐渐进入高估,可轻仓跟随。作为长期价值投资的高瓴资本接盘隆基股权,意味着在当前位置,隆基股份长期价值依然突出。

中信证券最新的研报指出,持续坚定推荐白酒板块,看好白酒板块跨年行情和长期高确定性的投资机会。中信证券分析称,目前,多家酒企的核心大单品陆续提价,“涨”声一片。期待白酒春节动销开门红、更多酒企落地未来发展规划。

国盛证券指出,操作上,关注在弱势美元的周期下,全球经济复苏预期明确的顺周期板块或成为未来一段时间的主线,有色金属、基础化工;关注中央经济工作会重点提出的自主创新中调整较多、景气度随着经济复苏而加大的消费电子和半导体及网络应用;关注受疫情影响加大,随着疫苗普及而带来的全面复苏的可选消费,家电、汽车、酒店、景区、航空等。关注地缘政治,如市场风险偏好修复的军工板块机会。

(风险提示:本文不构成投资建议。投资有风险,入市需谨慎)


责任编辑:吴芃
0

分享到

相关推荐